学院首页
学院概况
师资力量
党建工作
人才培养
科学研究
学团工作
招生就业
合作交流
规章制度
意见建议
学校主页
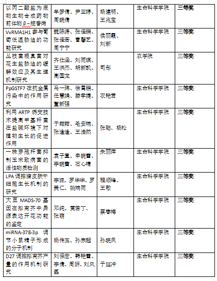
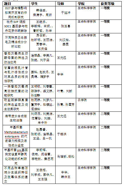
2021-10-26 14:54:09 来源:77779193永利(中国)集团 浏览数:0
公示时间:2021.10.26-11.1
地址: 邮编:266109 版权所有:77779193永利(中国)集团官网 - Home 联系电话:鲁ICP备13028537号-5 鲁公网安备 37021402000104号 青岛市互联网违法信息举报中心