2019-10-07 15:50:14 来源:77779193永利(中国)集团 浏览数:0
近期,我院杨建明教授团队在3-羟基丙酸(3-HP)微生物合成新途径构建领域取得重要进展,相关研究结果已发表在“化学及绿色可持续发展技术领域”顶级期刊Green Chemistry(2019, DOI: 10.1039/C9GC02286D)(2018年IF为9.405,中科院JCR化学1区Top期刊,该期刊是英国皇家化学学会旗下面向绿色化学领域的国际知名期刊,在ESI CHEMISTRY学科领域排名为前10%),我校梁波副教授和孙冠男(硕士研究生)为该论文的并列第一作者,杨建明教授为通讯作者,我校为第一通讯单位。同时感谢美国华盛顿大学Caroline S. Harwood 院士在课题实施过程中给予的许多宝贵建议。
3-羟基丙酸(3-HP)是一种具有广泛应用前景的平台化学品。传统化学合成3-HP的弊端在于其原料资源有限且价格昂贵,有些原料具有毒性不符合绿色可持续发展目标。近年来利用微生物发酵法合成3-HP已成为一种绿色环保、可持续发展的合成途径。
杨建明教授团队利用代谢工程手段首次在大肠杆菌细胞中构建一条新的可直接利用丙二酸合成3-HP生物合成代谢途径,成功组装了一种新的丙二酰辅酶A介导的生物合成3-HP途径。首先,课题组系统地筛选并鉴定各种与丙二酸转运相关的转运蛋白;其次,为了生物合成3-HP,构建一条新3-HP合成途径:即将来自Rhodopseudomonas palustris菌株中的丙二酰-CoA合成酶(MatB)与来自Chloroflexus aurantiacus菌株中的丙二酰-CoA还原酶(MCR)突变体在大肠杆菌C43(DE3)共表达,并通过融合表达MCR-C和MCR-N提高酶催化效率,其中MatB是从三种不同来源中筛选而获得;最后,为了进一步提高3-HP的产量,共表达了大肠杆菌自身的转氢酶(PntAB)和NAD激酶(YfjB)基因,以增加细胞体内NADPH还原力,同时对3-HP发酵条件进行系统优化进一步提高3-HP的产量。最终得到的工程菌株SGN78在摇瓶培养条件下,丙二酸的利用效率明显提高,其3-HP产量达1.20 ± 0.08 g/L。
本研究在E. coli细胞中成功构建了一条最短的(仅三步)从底物丙二酸到3-HP生物合成代谢途径;同时也为在E. coli细胞中直接以丙二酸为原料合成其他基于丙二酰辅酶A高附加值化学品提供了新的思路和例证。上述研究工作得到国家自然科学基金面上项目、国家高端外国专家引智项目、山东省自然科学基金面上项目、青岛农业大学高层次人才等项目的资助。

Fig.1 3-HP synthetic pathway in E. coli using malonate as substrate

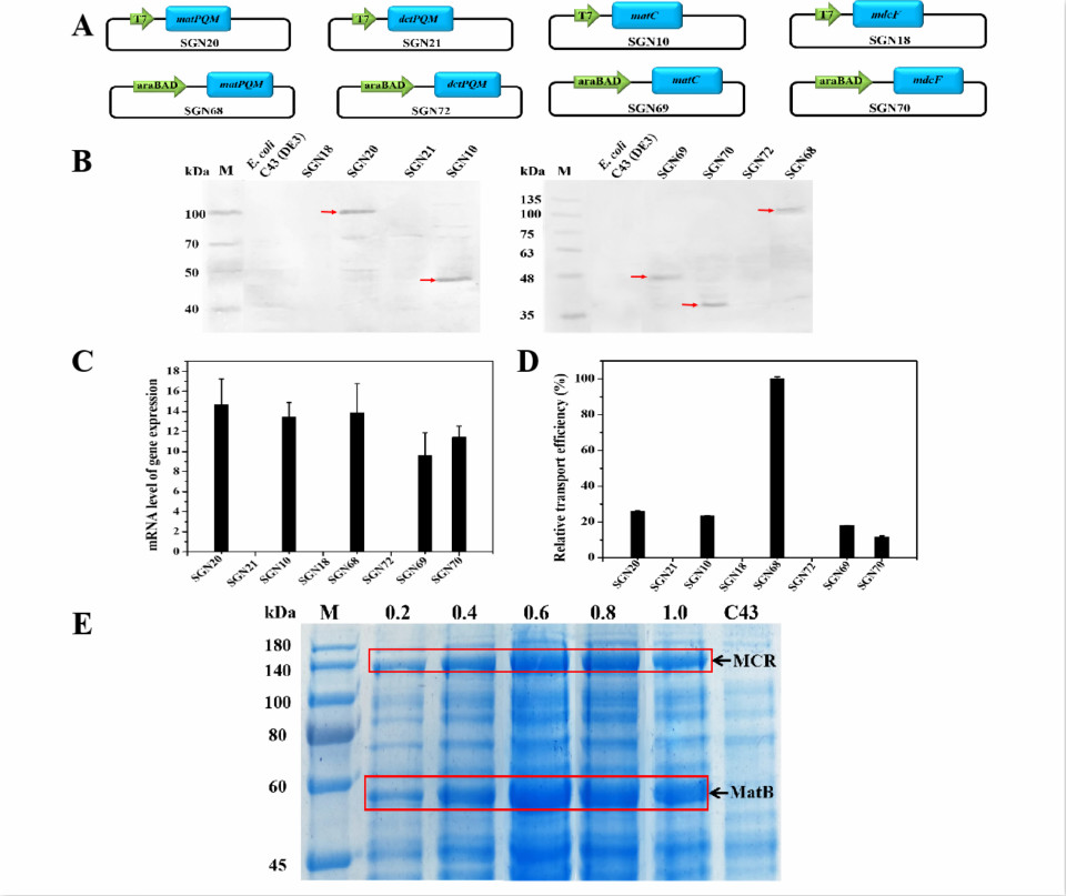
Fig.2 Identification of malonate transportation function in E. coli. (A) Construction of recombinant strains carrying malonate transport genes. (B) Western Blot analysis of expressed malonate transport proteins. (C) Transcription analysis of transporter genes. (D) Relative malonate transport efficiency of tested transporters. (E) SDS-PAGE analysis of the expression levels of the enzymes by varying the concentration of the inducer IPTG.

Fig3 Characterization of MatB. (A) SDS-PAGE analysis of the purified MatB. (B) Michaelis-Menten equation curves for three kinds of MatB. (C) Sequence alignment of MatB from R. palustris (RpMatB), B. japonicum (BjMatB) and A. thaliana (AtMatB). The alignment was performed using ClusterW.
地址: 邮编:266109
版权所有:77779193永利(中国)集团官网 - Home
联系电话:
鲁ICP备13028537号-5
鲁公网安备 37021402000104号
青岛市互联网违法信息举报中心